教育部重点实验室李伟强/项鹏团队发现多能干细胞来源的周细胞移植可有效治疗缺血性脑卒中
缺血性脑卒中是一种严重危害人类生命健康的疾病,血管闭塞引起缺血、缺氧诱发的神经元死亡是导致神经功能障碍最主要的原因。血脑屏障(Blood-Brain Barrier, BBB)作为中枢神经血管单位的基本结构,在维持中枢神经系统功能正常运作中发挥重要作用。研究表明,脑组织缺血再灌注后会产生大量有害物质严重破坏BBB的功能,同时缺血后的炎症反应会进一步加重BBB的损伤,产生严重的继发性脑水肿,促使神经功能进一步恶化。提示保护BBB有望成为减轻继发性脑损伤的治疗靶标。其中,脑微血管周细胞(Pericyte, PC)被认为是维持BBB正常结构和功能最重要的成分之一,其发育起源于颅面部神经嵴(Cranial Neural Crest, CNC)。在脑缺血损伤后,周细胞的结构和功能均会受到严重破坏,进而导致BBB功能障碍。因此,移植周细胞能否重建BBB并有效治疗缺血性脑卒中值得深入探讨。
2020年10月16日,干细胞与组织工程教育部重点实验室李伟强/项鹏团队在Nature Communications 发表题为“Transplantation of hPSC-derived pericyte-like cells promotes functional recovery in ischemic stroke mice”的研究成果,他们成功建立了人多能干细胞经颅面部神经嵴诱导为脑微血管周细胞(CNC PCs)的高效分化体系,并首次证实CNC PCs可有效治疗缺血性脑卒中小鼠模型。
图 神经嵴来源周细胞移植可通过直接修复BBB有效治疗缺血性脑卒中
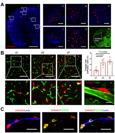
研究团队通过体外实验证实人多能干细胞来源的CNC PCs表达周细胞特异标志物NG2/PDGFRB/CD13等,具备周细胞典型的收缩和成管能力,能有效提高内皮细胞的屏障功能。通过静脉注射的方法将CNC PCs移植到脑缺血再灌注损伤的小鼠模型中,发现移植的CNC PCs能够到达梗死区周围并定植到脑微血管上,紧邻血管内皮细胞,能有效促进BBB屏障功能的恢复、减少局部神经元凋亡和缩小梗死面积,显著改善缺血小鼠损伤对侧肢体运动和感觉功能,且Midkine(MDK)分子可能在CNC PCs有效促进缺血性脑损伤的修复中发挥了重要作用。
论文链接:
